The Continental Bookstore
The Continental Bookstore is one of the providers of academic textbooks for Singapore's Primary Schools. This project is designing a book ordering system that is easy for the customers (parents) to order academic books. Design a system to facilitate the volume book ordering during the Annual Book Ordering exercise.
The problem
Customers find it difficult and feel "unsafe" to make orders online with the current system. Operation and management teams found the old system slow and experienced order loss. It wasn't easy to find and manage the order.
The goal
Redesign the web and mobile responsive online book ordering system, which would extend order management between Bookstore branches. A system that would easily scaleable to E-commerce and white-labelling in the future.
My role & responsibilities
Designing the book ordering system from Ideation to Delivery. Assisting in interviews with Project Manager, user flows, site map, digital wireframing, low and high-fidelity prototyping, conducting user testing, process flows and annotation for design hand-offs, and iterating on designs.
Understanding the user
User interview summary
We conducted several user interviews to understand our customers and Operation Admins. Unfortunately, we could only interview Admins due to facilitating and time constructions. But Admins were able to provide the comprehensive feedbacks they have collected from the customers.
Key issues
Data integrity issue in Ordering
Volume overwhelming for order processing
Additional Layer of communication
Customers feel unsafe for online payment
Customers frustrated with long response time
Goals
Answer order queries in a timely fashion
Connect parents directly to bookstores
Free up time for HQ to answer the queries
HQ to monitor inventory items ordered per school
Ownership of the orders by bookstores
Scope of work
User flows
To better understand the current ordering system from the customer's point of view, we draw out the user flow of the existing system. Due to time constraints on delivery, we divided the project into two phases.
The first phase focuses on the Book Ordering Process. The second phase focuses on distributing order management among different bookstores and HQ.
Customer book ordering process
HQ and bookstores order management
Starting the design
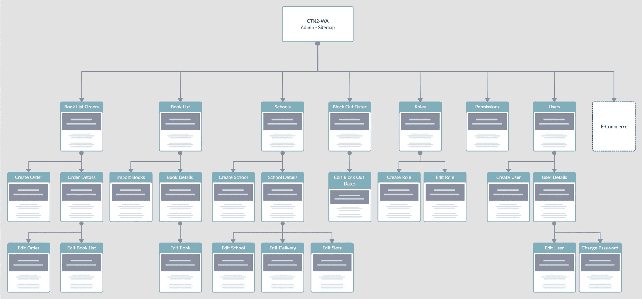
Information architecture
Based on the insights gained from the existing system, interviews, and user flows, we defined the sitemap for the new order system for front-end customer book ordering and back-end order management system.
Site map for Admin’s Order Management
Digital wireframes
With low-fidelity wireframes, we were able to capture and confirm critical information. After adjusting the wireframes based on the feedback, we started doing the prototype in InVision to test the expected user experience and outcomes.
User testings
We tested the wireframe prototype with HQ operation staff. We get interesting questions and findings from users, which improve the overall experience of the ordering system.
Findings
Users needed to automate whether the order's invoice was being downloaded and the order had been started processing
Users want to auto-detect insufficient items and flag within orders if the quantity is low.
Users needed a simple CMS for informing users on the school-specific login page.
Wireframes for Administration and Book Order Management
Refining the design
User interface design
The customer-facing interface design is developed based on the existing branding, colours and typography.
Hand-off
After the high-fidelity mockups are confirmed and sign-off, we design the Process flows to illustrate and communicate with our engineers on specific processes that the system needs to take care of based on the decisions and validation points.
We also include the annotations to explain the required information, formats and interactions, and prototype.
Takeaways
Impact
The Continental Bookstore now handles over 8000+ orders annually, allowing customers to order quickly without even signing up and reducing the significant number of fractions occurring in the order management for Operation and Administration staff.
What I have learned
While designing this system, I have learned that we as designers should pay attention to details at the pixel level and should not leave room for doubt and communicate clearly to engineers about how the system interact and give experience to users would find it useful and delightful.












